Abstract
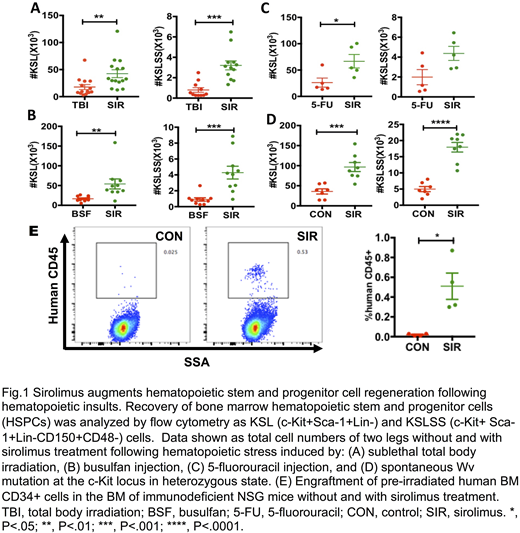
Sirolimus is an approved drug to prevent solid organ transplant rejection and to treat lymphangioleiomyomatosis. Sirolimus also has been employed in a broad range of clinical circumstances, including induction of tolerance in nonmyeloablative HLA-mismatched bone marrow (BM) transplantation and treatment of graft-versus-host disease following allogeneic stem cell transplantation. Sirolimus suppresses mammalian target of rapamycin (mTOR), a serine-threonine protein kinase that responds to multiple signals to regulate cellular metabolism, survival, and growth. We recently reported the application of sirolimus on murine models of immune-mediated BM failure (Feng X, Haematologica, 2017;102:1691-1703) in which sirolimus alleviated pancytopenia and attenuated BM destruction by depleting active cytotoxic T cells and expanding regulatory T cells. Controls for these experiments suggested that sirolimus might also act directly to preserve hematopoietic stem and progenitor cells (HSPCs) in non-immune BM damage and hematopoietic cell injury. In the current study, we systematically tested the effects of sirolimus on HSPC regeneration following irradiation and exposure to cytotoxic drugs. B6 mice subjected to 5 Gys total body irradiation (TBI) showed large declines in HSPC numbers, which were abrogated by sirolimus at 2 mg/Kg/day by intraperitoneal (i.p.) injection for 13 days: we observed significant increases (2-4-fold) in the proportions and absolute numbers of HSPCs relative to TBI controls when animals were evaluated at 14 days (Fig. 1A). Sirolimus did not alter peripheral blood cell counts or BM cellularity. Functionally, BM cells from sirolimus-treated TBI mice contained 2-3-fold more colonies than did marrow of TBI controls. In a competitive repopulation stem cell assay, recipients of sirolimus-treated TBI donor BM cells had enhanced donor engraftment, as measured in recipient animals' peripheral blood and BM. There was also an increased recovery of donor HSPCs in recipient BM, relative to recipients of TBI-only donor BM cells, evaluated at 7 months after donor cell infusion. In other experiments, sirolimus at the same dose following busulfan (10 mg/kg i.p. three times weekly for 10 injections; Fig. 1B) or 5-fluorouracil (150 mg/Kg on days 0, 15, and 29 respectively; Fig. 1C) induced similar improved HSPC regeneration. Sirolimus-mediated HSPC regeneration was associated with c-Kitup-regulation in BM cells. In a PCR-based transcriptome assay of hematopoiesis genes performed on sorted Lin-CD150+ BM cells, sirolimus-treated TBI mice showed a 90% increase in c-Kit mRNA relative to TBI controls. Expression of other stem cell and transcription factor genes, including Cd34, Gata2,Angpt1, and Etv6, was also increased, while expression of T cell differentiation and Notch signaling genes, such as Cd2, Cd4, Cd8a, Tnfsf11, Jag1a, and Il-1a, was decreased in sirolimus-treated TBI mice relative to TBI controls. In parallel experiments, sirolimus had no effect on HSPCs in steady-state B6 mice that were not subjected to hematopoietic injury. Sirolimus stimulated HSPC expansion in mice carrying the Wv mutation in the c-Kit locus (Fig. 1D). To test the potential utility of sirolimus in humans, we pre-irradiated human BM CD34+ cells with 5 Gys to induce injury, then transplanted the radiated cells into immunodeficient NSG mice, followed by sirolimus treatment (2 mg/Kg/day i.p. for 4 injections). Sirolimus significantly increased engraftment of human CD45+ cells in recipient blood and BM at 5 weeks relative to the mice without sirolimus treatment (Fig. 1E). In summary, sirolimus augments c-Kit expression and HSPC recovery in response to hematopoietic stress. This novel functional property detected in murine models and xenotransplantation of human cells suggests potential clinical applicability of sirolimus to ameliorate hematopoietic cell injury and accelerate HSPC regeneration after BM hematopoietic injury.
Young:CRADA with Novartis: Research Funding; GlaxoSmithKline: Research Funding; National Institute of Health: Research Funding.
Author notes
Asterisk with author names denotes non-ASH members.
